时间:2025-06-16 10:06
来源:《CE碳科技》
作者:中城环境 蹇瑞欢 焦小雨 张蒙雨 尘冠宏 王梁琪
生活垃圾焚烧飞灰,是在生活垃圾焚烧处理过程中,经由烟气净化系统(如反应塔、布袋除尘器等)捕集的细微颗粒物。这些看似不起眼的颗粒物,实则暗藏“危机”--因含重金属、二噁英等高风险有害物质,被国家列为危险废物类别(HW18),在收集、贮存、运输、处理及处置等方面,必须采取极为严格且专业的措施,确保浸出毒性限值及二噁英达标。
本文在介绍飞灰成分、特性特点的基础上,通过梳理国家和地方层面针对飞灰管理所出台的一系列政策标准文件,着重介绍了飞灰预处理、无害化与协同处置技术路线,并对几种典型处置工艺进行对比分析,结合部分飞灰资源化项目案例,提出了一些观点和见解,以期为飞灰的资源化利用与安全处置提供有益的参考与借鉴。
01、飞灰成分与特性特点
焚烧飞灰呈浅灰色粉末状,含水率极低,自然状态下含水率低于5%,颗粒大小不一,通常粒径小于100μm,且其表面粗糙多孔易吸附污染物,因此需密封运输。其无机成分主要以CaO、SiO₂、Al₂O₃、Fe₂O₃等氧化物为核心,占比60% - 80%,还含大量可溶性氯盐(氯元素15% - 25%,源于含氯垃圾焚烧)及少量硫酸盐、磷酸盐。
飞灰富集Hg、Pb、Cd等重金属,浓度可达普通土壤的10~100倍,多以气溶胶小颗粒或附着于表面的形式存在,易随雨水淋溶释放。其中可交换态重金属占比达15%-40%,该形态易溶出且迁移性强,是导致水体-土壤污染的核心因素。尤为突出的是,Pb、Cd等剧毒重金属的浸出毒性显著,长期暴露可引发神经系统损伤、肾脏病变等风险。此外,飞灰中还含有1~50 ng TEQ/kg的二噁英(PCDD/Fs),其毒性当量超填埋标准千倍级,具有强致癌性、致畸性和生物累积性,需通过处理(如高温熔融)实现分解。
02、飞灰相关政策要求
考虑到飞灰具有污染、有毒有害特性,为了将飞灰合规处置、有害物质降到最低,近年来国家、地方相关部门从飞灰收集、贮存、运输、处理及处置等全流程方面均发布相关政策要求,部分文件及要求如下。
2.1 国家层面相关政策与标准
2020年9月,生态环境部首次发布国家标准《生活垃圾焚烧飞灰污染控制技术规范(试行)》(HJ 1134—2020):明确飞灰收集、贮存、运输、处理及处置全流程污染控制技术要求,首次提出飞灰环境管理标准。
为补齐焚烧飞灰处置设施短板,根据2021年7月发布的《“十四五”城镇生活垃圾分类和处理设施发展规划》要求,规划建设生活垃圾焚烧厂时要同步明确飞灰处置途径,合理布局生活垃圾焚烧飞灰处置设施。规范水泥窑协同处理设施建设,加强协同处置过程中飞灰储存、转移等环节管理,强化协同处置设施前端飞灰预处理,避免对环境造成二次污染。
2022年2月,国家发展改革委、生态环境部等四部门联合发布《关于加快推进城镇环境基础设施建设指导意见》提出,加快提升飞灰、渗滤液等处理能力,推动资源化技术应用。
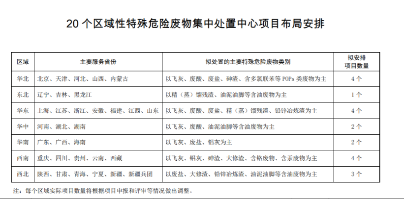
2023年5月,生态环境部发布《危险废物重大工程建设总体实施方案(2023-2025年)》,提出强化特殊类别危险废物处置能力建设,加快建设国家和6个区域性危险废物风险防控中心、20 个区域性特殊危险废物集中处置中心。飞灰作为危废名录重要类别,根据《实施方案》要求,重点支持区域飞灰处置中心建设。

工信部将《水泥窑协同处置飞灰技术和成套装备》纳入工业固废综合利用先进技术目录,推动飞灰资源化技术应用。
2.2 部分地方层面相关政策
一些经济较发达省市,如江浙、上海等地,也在积极探索除填埋之外飞灰的处置方式,相继出台了相关政策,以鼓励和支持飞灰的资源化利用。
2022 年 10 月,浙江省印发《浙江省危险废物“趋零填埋”三年攻坚行动方案》,要求到2025年将危险废物填埋占比控制在5%以内,重点突破飞灰资源化技术瓶颈。优先支持飞灰资源化项目,鼓励企业开展技术合作。
2024 年1月,江苏省财政厅、省生态环境厅印发《江苏省“无废城市”建设奖励办法》,采取“考核奖励”与“项目清单”相结合的方式,提升飞灰、废盐等特殊类别危险废物的资源化利用水平。同年8月,江苏省政府办公厅《关于加快构建废弃物循环利用体系的实施意见》也提出了,加大苏北地区垃圾焚烧发电厂建设力度,加快垃圾焚烧飞灰资源化利用等配套设施建设。
此外,国家相关部门也出台了些配套监管措施,支持飞灰处置设施跨区域共建共享,鼓励社会资本参与投资,并通过生态补偿制度协调处置矛盾。严格飞灰贮存、运输密封性管理,规范台账记录,实施危险废物经营许可制度,确保处置过程合法合规。
03、飞灰预处理、无害化与协同处置工艺
3.1 预处理工艺
预处理工艺主要包括水洗分盐、低温热解等工艺。具体技术路径如下。
(1)水洗分盐
此技术利用水作为溶剂来减少可溶性盐(如氯盐等)含量,实现飞灰中可溶性盐物质的回收;水洗后的飞灰氯含量显著降低,满足后续资源化利用的要求,配合其它工艺可实现多种形式的飞灰资源化利用:飞灰可以按一定比例掺入水泥窑中,作为水泥生产的原料之一;可以将飞灰与黏土混合烧结,制成轻质陶粒等建材产品等。
三级逆流漂洗:水灰比2.5:1至3:1,结合搅拌(30-60转/分钟)溶解氯盐,飞灰氯含量从20%降至1%以下。
编辑:李丹
版权声明: 凡注明来源为“中国水网/中国固废网/中国大气网“的所有内容,包括但不限于文字、图表、音频视频等,版权均属E20环境平台所有,如有转载,请注明来源和作者。E20环境平台保留责任追究的权利。
