时间:2025-12-25 09:50
来源:中国固废网
作者:易星叶
近日,青岛产权交易所综合交易平台国有产权预披露板块显示,青岛西海岸公控环保集团有限公司拟挂牌转让青岛海西再生资源有限公司70%股权,信息披露起止日期为:2025年12月19日至2026年1月16日,此消息一出引发行业热议。
这家成立仅6年的再生资源国企究竟发生了什么?

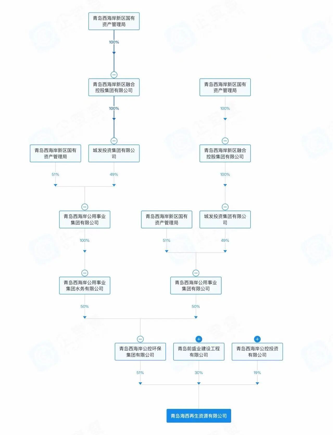
01. 事件始末:国资全面退出对标的公司的控制
中国固废网从企查查获悉,青岛海西再生资源有限公司成立于2019年10月24日,注册资本为900万元。目前股权结构为:青岛西海岸公控环保集团有限公司持股51%、青岛前盛业建设工程有限公司持股30%、青岛西海岸公控投资有限公司持股19%。此次西海岸公控环保集团和西海岸公控投资有限公司拟将所持青岛海西再生资源有限公司共70%股权全部转让,意味着青岛西海岸公用事业集团体系将彻底退出该公司。这将导致青岛海西再生资源有限公司实际控制权发生转移,国有资本将全面退出这家再生资源企业。

青岛海西再生资源有限公司经营范围包括建筑废弃物资源化利用及废旧物资回收(不含危险化学品及一类易制毒化学品);再生资源项目投资(未经金融监管部门批准,不得从事吸收存款、融资担保、代客理财等金融业务);日用百货、针纺织品、家具、五金交电、重油、化工原料及产品(以上范围不含危险化学品及一类易制毒化学品)、农副产品、建筑材料、装饰材料、木材、钢材、金属材料及制品、汽车零部件、塑料原料及制品、纸制品、商品混凝土、砂浆、水泥制品销售;机械设备租赁;建筑材料技术开发及销售;房屋拆除(不含爆破);城市生活垃圾清运服务;城市固体废弃物处理的技术开发与技术咨询;普通货物道路运输;经营其他无需行政审批即可经营的一般经营项目。
从业务结构看,公司虽覆盖建筑废弃物处理、废旧物资回收等十几个个领域,但员工仅2 人,呈现 “微型公司、巨型业务” 的畸形结构。这种资源错配导致管理失控,运营成本高企。

值得注意的是,根据披露的信息可以发现近年来青岛海西再生资源有限公司的经营状况并不乐观。

近年来该公司经营持续恶化。2024年度审计报告显示,营业收入444.6万元,净利润亏损1007.75万元;截至2024年底,公司资产总额3789.24万元,负债总额高达5108.38万元,所有者权益为-1319.15万元,已处于资不抵债状态。
2025年经营未见好转,截至10月31日,营业收入仅86.95万元,净利润亏损327.16万元。持续的亏损与资不抵债局面,应是此次国有股东计划全面退出的主要动因。
此外,也有网友表示,西海岸公用事业集团退出可能是战略瘦身的选择,更好聚焦主业。再生资源市场目前竞争激烈,企业精简业务能降低风险、提升效率,像老企转型常见操作。
02.事件启示:国资退场背后的市场化命题
此次股权转让,标志着国有资本对这家成立仅六年的再生资源企业的彻底离场。
国务院国资委于2025 年 2 月 18 日印发,明确要求全国国有资产交易需通过依法设立的产权交易机构公开进行,并对交易流程、信息披露、定价机制等作出详细规定。

青岛市国资委在2025 年工作要点中提出,要 “加快清理退出非主业非优势资产”,并通过资产证券化、股权转让等方式盘活存量资产。这一政策导向与国务院国资委规则形成呼应,直接推动海西再生资源等亏损企业的退出。对此,也有部分网友留言指出,国资撤退或是战略调整,让企业更市场化,避免低效包袱。

从被寄予厚望的国资新兵,到陷入资不抵债的经营困境,青岛海西再生资源有限公司的经历,折射出在环保与再生资源这一高度市场化且专业要求高的领域,国企若缺乏清晰的市场定位、专业的运营能力与有效的风险控制,即便拥有资质与股东背景,也难逃被市场淘汰的命运。
此次转让不仅是为止损,更是国有资产优化布局、从非主业或无效资产中主动退出的一个缩影,为行业提供了一个值得深入剖析的典型案例。
编辑:赵凡
版权声明: 凡注明来源为“中国水网/中国固废网/中国大气网“的所有内容,包括但不限于文字、图表、音频视频等,版权均属E20环境平台所有,如有转载,请注明来源和作者。E20环境平台保留责任追究的权利。
